简体
繁体
一网
搜
网站首页
首 页
政务资讯
县长之窗
魅力黟县
政府信息公开
政务服务
互动交流
解读回应
数据发布
政务新媒体
当前位置:
首页
> 政府信息公开 > 黟县发展和改革委员会
>
财政资金
>
年度部门预决算及“三公”经费情况
>
本部门预算
索
引
号:
11341023003154187K/202502-00016
信息分类:
本部门预算
主题分类:
综合政务
发文日期:
2025-02-14
发布机构:
黟县发展和改革委员会
发布日期:
2025-02-14
生效日期:
有效
废止日期:
发布文号:
无文号
关
键
词:
内容概述:
有
效
性:
有效
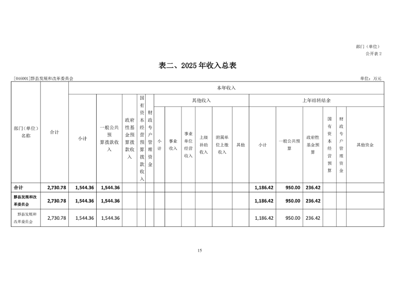
黟县发展和改革委员会2025年部门预算
作者:黟县发改委
发布时间:2025-02-14 17:04
信息来源:黟县发展和改革委员会
阅读次数:
次
字号:
大
中
小
文本下载
我要纠错
打印
收藏
黟县发展和改革委员会2025年部门(单位)预算.doc
黟县发展和改革委员会2025年部门(单位)预算.pdf
黟县发展和改革委员会2025年度预算批复的其他项目支出绩效目标.doc
黟县发展和改革委员会2025年度预算批复的其他项目支出绩效目标.pdf
扫一扫在手机打开当前页
政务微信
政务微博
智能云搜
电子政务
平台
分享