简体
繁体
一网
搜
网站首页
首 页
政务资讯
县长之窗
魅力黟县
政府信息公开
政务服务
互动交流
解读回应
数据发布
政务新媒体
当前位置:
首页
> 政府信息公开 > 黟县自然资源和规划局
>
优化营商环境
>
数据公开
>
表单下载
索
引
号:
003154208/202403-00007
信息分类:
表单下载
主题分类:
国土资源、能源
发文日期:
2024-03-29
发布机构:
黟县自然资源和规划局
发布日期:
2024-03-29
生效日期:
有效
废止日期:
发布文号:
无文号
关
键
词:
内容概述:
有
效
性:
有效
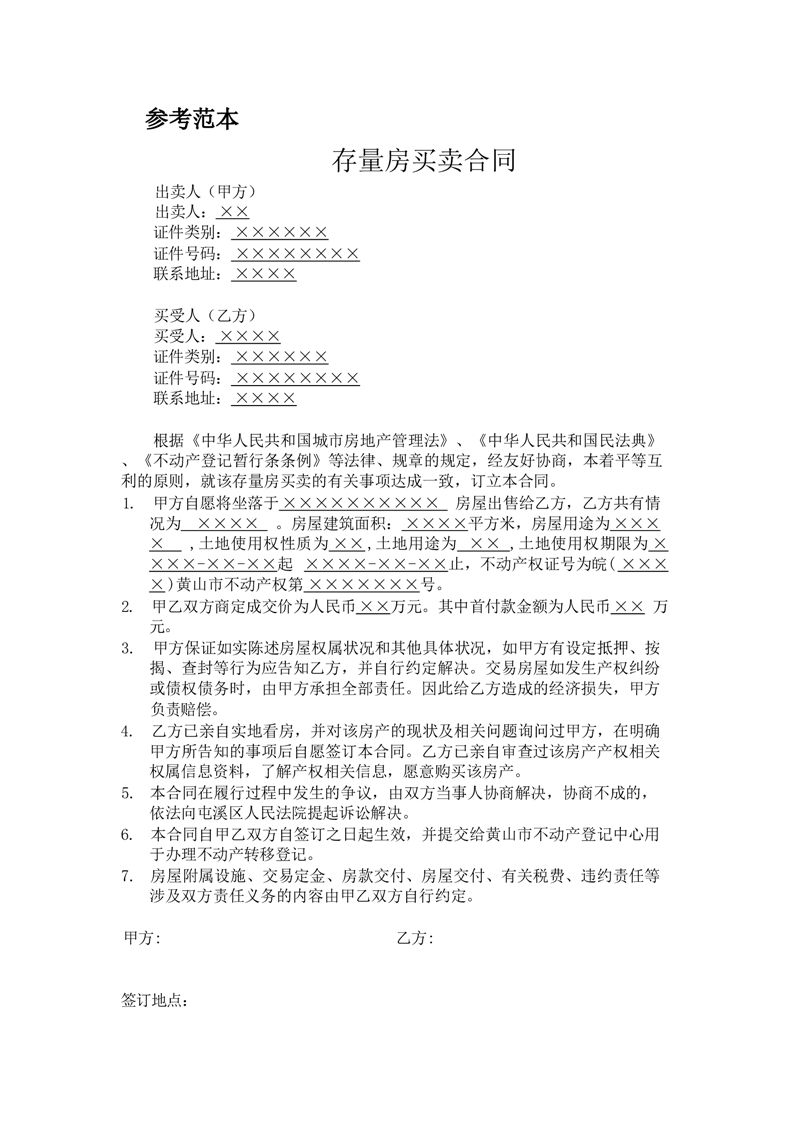
存量房买卖合同(参考范本)
作者:黟县自然资源和规划局
发布时间:2024-03-29 11:09
信息来源:黟县自然资源和规划局
阅读次数:
次
字号:
大
中
小
文本下载
我要纠错
打印
收藏
扫一扫在手机打开当前页
政务微信
政务微博
智能云搜
电子政务
平台
分享