简体
繁体
一网
搜
网站首页
首 页
政务资讯
县长之窗
魅力黟县
政府信息公开
政务服务
互动交流
解读回应
数据发布
政务新媒体
当前位置:
首页
> 政府信息公开 > 黟县投资促进局信息公开制度规定
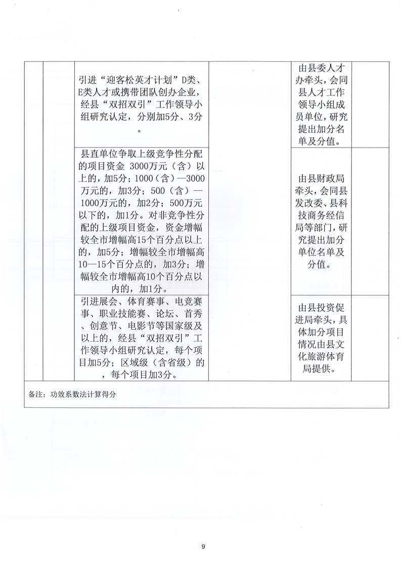
2022年黟县“双招双引”考核实施细则
作者:黟县投资促进局
发布时间:2023-01-10 10:39
信息来源:黟县投资促进局
阅读次数:
次
字号:
大
中
小
文本下载
我要纠错
打印
收藏
扫一扫在手机打开当前页
政务微信
政务微博
智能云搜
电子政务
平台
分享