简体
繁体
一网
搜
网站首页
首 页
政务资讯
县长之窗
魅力黟县
政府信息公开
政务服务
互动交流
解读回应
数据发布
政务新媒体
当前位置:
首页
> 政府信息公开 > 黟县宏村镇人民政府
>
财政资金
>
年度财政预决算
索
引
号:
003154451/202509-00004
信息分类:
年度财政预决算
主题分类:
财政、金融、审计,政务公开、政府信息公开
发文日期:
发布机构:
黟县宏村镇人民政府
发布日期:
2025-09-26
生效日期:
有效
废止日期:
发布文号:
无文号
关
键
词:
内容概述:
有
效
性:
有效
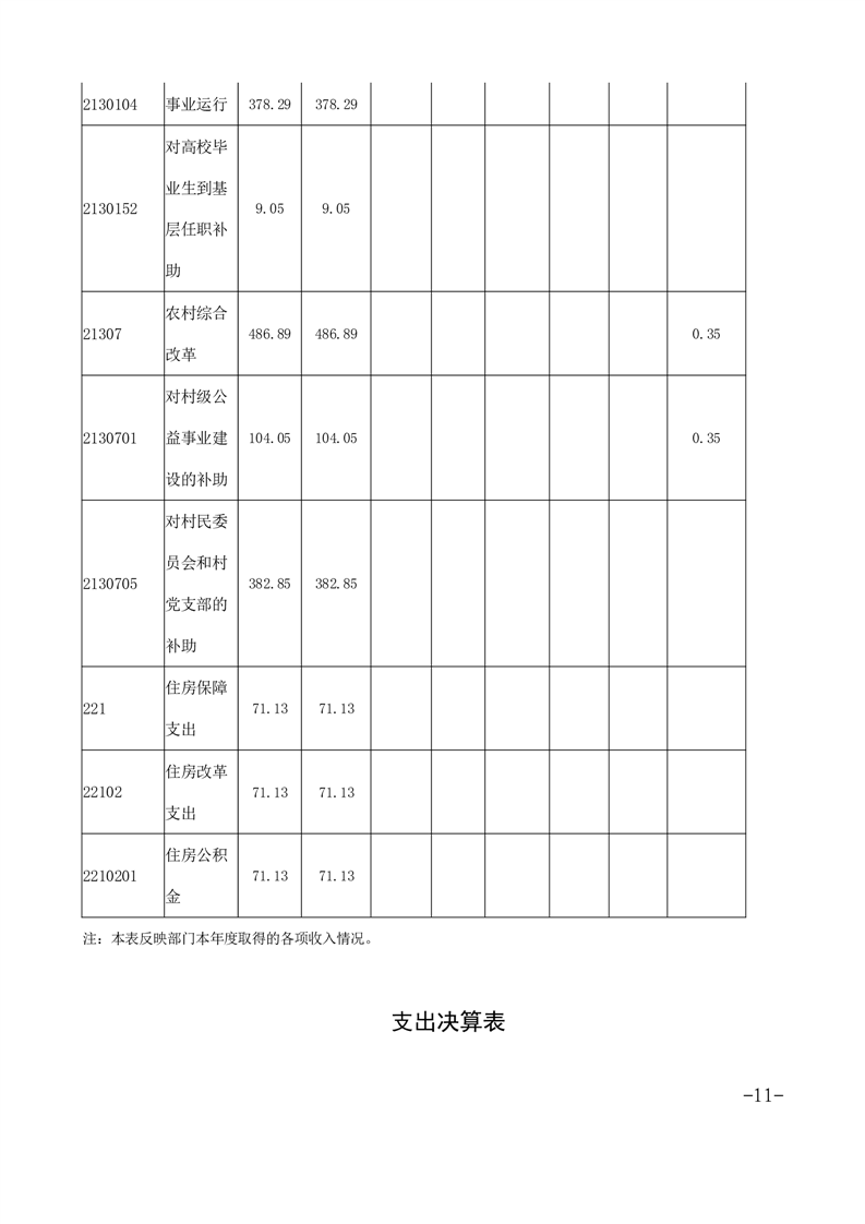
黟县宏村镇人民政府2024年度部门决算
作者:黟县宏村镇
发布时间:2025-09-26 14:38
信息来源:黟县宏村镇人民政府
阅读次数:
次
字号:
大
中
小
文本下载
我要纠错
打印
收藏
341023000_203001 黟县宏村镇人民政府(本级)2024年决算公开表 万元.xlsx
附件1:黟县宏村镇政府(含农技站、广播站、计生站)2024年部门决算及“三公经费”情况说明.doc
扫一扫在手机打开当前页
政务微信
政务微博
智能云搜
电子政务
平台
分享