长辈版
无障碍
简体
繁体
一网
搜
网站首页
首 页
政务资讯
县长之窗
魅力黟县
政府信息公开
政务服务
互动交流
解读回应
数据发布
政务新媒体
当前位置:
首页
> 政府信息公开 > 黟县人民检察院
>
部门预决算
>
部门预算情况
索
引
号:
/202403-00001
信息分类:
部门预算情况
主题分类:
政务公开、政府信息公开
发文日期:
2024-03-07
发布机构:
黟县人民检察院
发布日期:
2024-03-07
生效日期:
有效
废止日期:
发布文号:
无
关
键
词:
内容概述:
有
效
性:
有效
黟县人民检察院2024年部门预算公开
作者:黟县人民检察院
发布时间:2024-03-07 11:33
信息来源:黟县人民检察院
阅读次数:
次
字号:
大
中
小
文本下载
我要纠错
打印
收藏
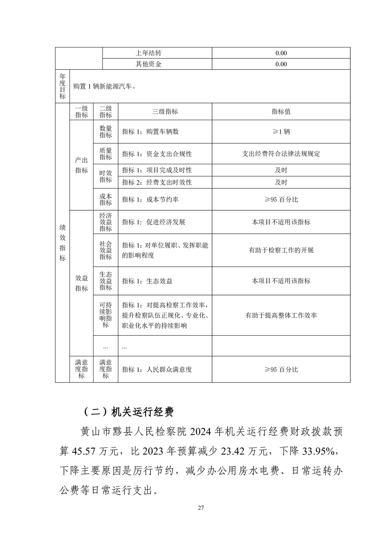
附件1-黄山市黟县人民检察院2024年部门(单位)预算.pdf
扫一扫在手机打开当前页
政务微信
政务微博
智能云搜
电子政务
平台
分享